一、适用对象
已完成博士学位论文答辩的非留校工作的博士毕业生党员(已确认留校工作的博士毕业生党员请在博士学位论文答辩后,联系辅导员老师说明情况并按相关要求办理党组织关系转接)。
二、办理时间
博士学位论文答辩后,办理离校系统前1周。
三、办理方式
不同单位对组织关系转入要求(如:在哪个系统办理转入、是否需要介绍信等)可能存在差异,请与新单位相关部门确认后,使用校内网登录(校外网登录需使用VPN穿梭服务)学校党委组织部工作系统(zg.hit.edu.cn)进行办理。
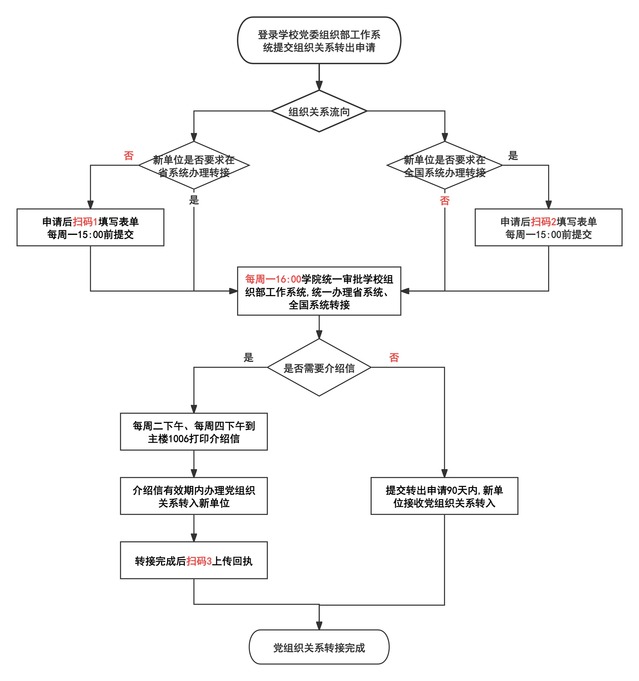
具体流程如图所示。


介绍信有效期为90天,请于有效期内完成组织关系转接,并将介绍信回执上传。逾期未办理产生的后果需自行承担,因不可抗力等无法按期完成党组织关系转接等特殊情况请在介绍信有效期内与辅导员老师联系。